Bare metal components

The bare metal management solution for MOSK includes the following components:

Bare metal components

Component

Description

OpenStack Ironic

The backend bare metal manager in a standalone mode with its auxiliary services that include httpd, dnsmasq, and mariadb.

OpenStack Ironic Inspector

Introspects and discovers the bare metal hosts inventory. Includes OpenStack Ironic Python Agent (IPA) that is used as a provision-time agent for managing bare metal hosts.

Ironic Operator

Monitors changes in the external IP addresses of httpd, ironic, and ironic-inspector and automatically reconciles the configuration for dnsmasq, ironic, baremetal-provider, and baremetal-operator.

Bare Metal Operator

Manages bare metal hosts through the Ironic API. The Bare Metal Operator implementation is based on the Metal³ project.

Bare metal resources manager

Ensures that the bare metal provisioning artifacts such as the distribution image of the operating system is available and up to date.

cluster-api-provider-baremetal

The plugin for the Kubernetes Cluster API integrated with MOSK. MOSK uses the Metal³ implementation of cluster-api-provider-baremetal for the Cluster API.

HAProxy

Load balancer for external access to the Kubernetes API endpoint.

LCM Agent

Used for physical and logical storage, physical and logical network, and control over the life cycle of a bare metal machine resources.

Ceph

Distributed shared storage is required by MOSK services for MOSK clusters to create persistent volumes to store their data. Ceph is not deployed on management clusters.

MetalLB

Load balancer for Kubernetes services on bare metal. 1

Keepalived

Monitoring service that ensures availability of the virtual IP for the external load balancer endpoint (HAProxy). 1

IPAM

IP address management services provide consistent IP address space to the machines in bare metal clusters. See details in IP Address Management.

1(1,2)

For details, see Built-in load balancing.

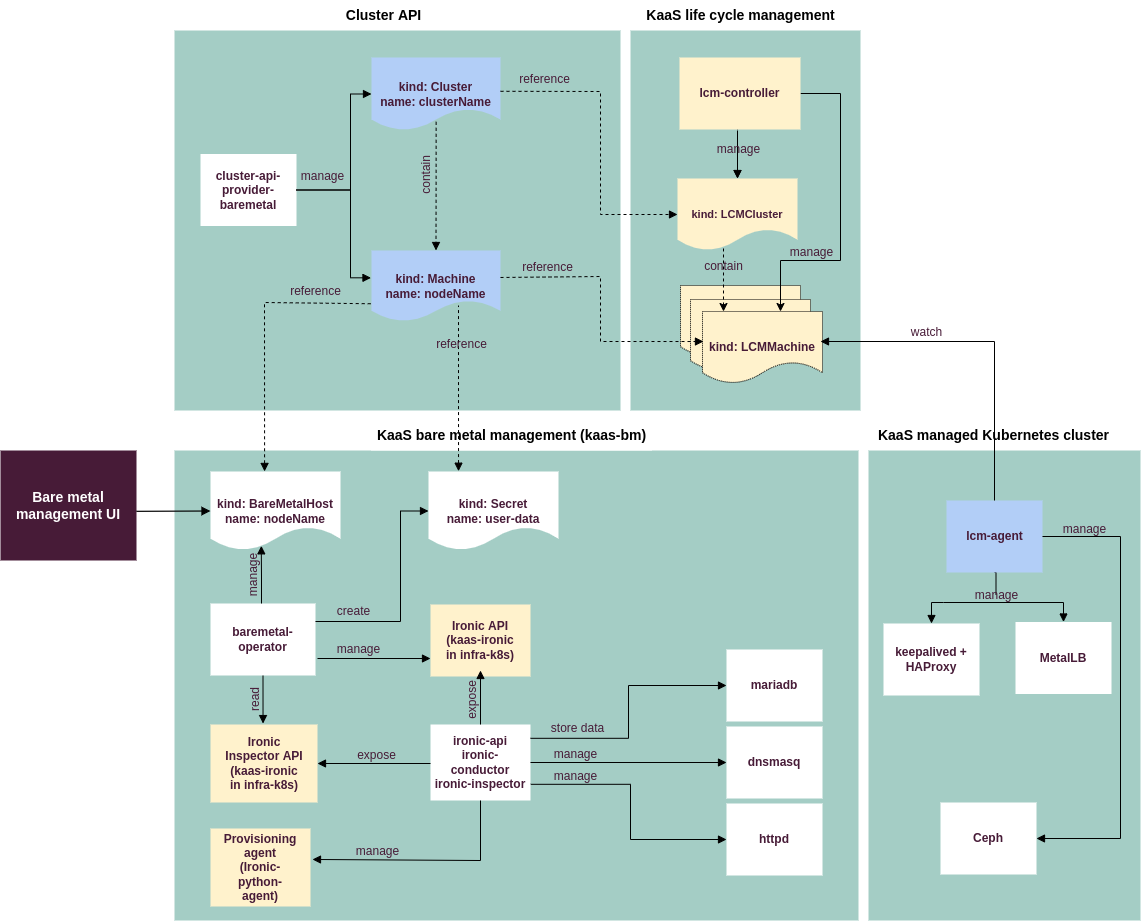
The diagram below summarizes the following components and resource kinds:

  • Metal³-based bare metal management in MOSK (white)

  • Internal APIs (yellow)

  • External dependency components (blue)

../../_images/bm-component-stack.png